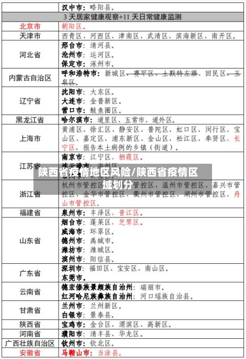
西安三个中风险地区调为低风险(西安市24小时询问电话)
〖壹〗、您好,西安疫情询问电话:029-12345。西安市疫情防控指挥部办公室决定从2020年8月23日起,疫情询问(电话)服务移交市民热线(12345)承担。

〖贰〗、西安防疫中心24小时电话为:029-87448052;029-89820896,也可以拨打西安疾控中心电话029-85510565。4月22日起,西安城南客运站恢复商洛地区:商州、洛南、镇安、柞水、丹凤、商南、山阳等班线。具体发车时间以车站当日公布为准,广大出行旅客可通过车站微信公众号进行查询和订票。

〖叁〗、西安疫情防控办电话号码是029—8744805029—89820896。针对近来西安市发生的新型冠状病毒肺炎疫情,西安市委市政府为广大市民开通两部24小时询问电话。如需询问,请拨打029—8744805029—89820896 特此通告。政府职能部门电话 市民服务热线:12345。区疫情防控指挥部:87606857;87606846。

〖肆〗、西安属于低风险还是中风险导语截至9月1日,西安没有高风险地区,有2个中风险地区,本文将持续更新西安最新风险调整信息。更新时间:2022年9月1日 截至9月1日16时,西安没有高风险区,有2个中风险区。
〖伍〗、西安北站疫情防控24小时询问电话:15309233100;西安市疫情防控24小时询问电话:029-12345;西安市最新防控规定:对中高风险地区来返人员,落实集中隔离观察14天措施(隔离时间从离开上述地区时间计算),期间开展4次(第13天)核酸检测。
〖陆〗、自2021年12月16日起,西安市新增5个中风险地区,具体信息如下:西安市经开区:长大南路356号长安大学渭水校区住宅小区10号楼3单元。该区域位于经开区,涉及长安大学渭水校区住宅小区内特定楼栋单元。
最新陕西省对返陕人员规定
〖壹〗、对中高风险地区所在省的其他来陕返陕人员,实施定向分流,落实1次核酸检测和健康监测14天等措施。另外,陕西省疾控中心7月28日发布,因大连、成都、常德等地连日来报告的多例确诊病例和无症状感染者均在湖南省张家界等地有时间和空间上的轨迹交集。
〖贰〗、法律分析:确需返陕人员乘机返回需提供48小时内核酸检测阴性证明。另外,不管是通过飞机、高铁还是班车出行,外省返西安人员均需提供48小时内核酸检测阴性证明,机场、火车站、高铁站、社区(村)、宾馆酒店、旅游景点、接待单位等将进行查验。
〖叁〗、陕西省外来安人员需提供48小时内核酸检测证明,并查验健康码和行程卡。具体要求如下:一般情况:所有陕西省外来安人员需提供48小时内核酸检测阴性证明,并配合查验健康码和行程卡。中高风险区所在省来安人员:需进行14天健康监测,并建议进行核酸检测。
西安到南京后去哪报备
〖壹〗、从西安到南京后,需立即向所在社区(村)、工作单位或所住酒店报备。具体说明如下:报备对象:11月28日以来有陕西省西安市等国内疫情相关地区旅居史的来(返)宁人员;近期健康码为红码、黄码的人员;来自中高风险地区特别是与已公布的阳性感染者活动轨迹有交集的人员。
〖贰〗、可以携带本人身份证、户口簿、居(暂)住证、人力资源和社会保障部门出具的在就业地连续一年以上缴纳社会保险的证明、蓝底2寸照片(可在现场照相),到当地公安局出入境管理大厅进行办理。
〖叁〗、通信大数据行程码、天津健康绿码,接受“7天居家隔离+7天居家医学观察”,并于第14天接受四次核酸,全为阴性方可解除隔离。南京:上海所有区域人员出发前需要提前向目的地单位、酒店、社区报告,持48小时内核酸报告阴性证明方可前往南京。抵达南京后,需要接受7天集中隔离与7天居家健康监测。
〖肆〗、确定场地场地要求:符合规划、消防、卫生、房屋安全等法律法规。租赁期3年以上。层高要求:早教、幼教在3层及3层以下,其他项目询问当地部门。土地性质:综合或办公用地。场地面积:不同城市有不同要求,如苏州不少于500平,南京不少于400平,西安、天津、成都、杭州、武汉、徐州不少于300平。
11月27日咸阳划定高风险6个陕西省咸阳市是风险地区吗
〖壹〗、咸阳市疫情防控指挥部发布了一份公告,根据国家有关疫情防控的规定,结合实际情况,决定自2022年11月27日起,将咸阳市内的6个区域划定为高风险区。 被划定的高风险区包括:秦都区渭阳西路街道办都市领航小区2号楼、武功县武功高速服务区、三原县城关街仿宽道办三原阳光果蔬交易市场蔬菜区C区5—6棚区域等。
〖贰〗、调整后,时间截至2022年11月27日24:00,咸阳市共有高风险区103个。高风险区实行“足不出户、上门服务”管控措施;低风险区实行“个人防护、避免聚集”防控措施。
〖叁〗、天前【导语】:咸阳市2022年11月26日划定3个高风险区,2个高风险区调整为低风险区。低风险区实行“个人防护、避免聚集”防控措施。
〖肆〗、咸阳市疫情防控指挥部关于调整咸阳市部分地区疫情风险等级的公告咸阳市疫情防控指挥部研究决定,划定16个高风险区。
〖伍〗、咸阳各区县都属于低风险地区,秦都区也属于低风险地区。全国中高风险地区名单截至2022年5月19日17:00,全国31个省和新疆生产建设兵团共有14个高风险地区,61个中风险地区,其他地区为低风险区。










