一图看懂全国各地区新冠累计确诊人数
全国各地区新冠累计确诊人数可通过以下图表直观了解,颜色越深代表确诊病例数越多:累计确诊病例前五地区及数据:香港:306804例,为全国累计确诊病例比较多的地区。湖北:68391例,早期疫情严重地区,累计确诊数位居前列。吉林:36603例,曾出现局部疫情反弹,累计确诊数较高。

图:全球新冠肺炎累计确诊与死亡病例趋势(截至3月21日23时)重点国家数据除中国外,以下6个国家确诊病例均超过1万例:意大利:累计确诊47021例,死亡4032例(全球比较高死亡人数)。西班牙:确诊超2万例,死亡人数超过1000例。德国:确诊超2万例,死亡病例相对较少(具体数据需结合实时更新)。

截至北京时间1月27日,全球累计新冠确诊人数突破一亿,在近200个国家广泛传播,不同大洲和国家的疫情分布情况如下:亚洲中国:自2020年初大规模爆发疫情之后,再无发生过新冠疫情大规模复发的事件,感染率和死亡率一直处于很低的水平。

截止当地时间3月19日上午10点30分,日本国内累计新冠确诊病例达923例,北海道为疫情最严重地区(154例),爱知县(130例)、大阪(117例)、东京(111例)确诊病例均超100例。 具体数据及分析如下:全国总体疫情数据新增确诊:41例(含从国外接回的民众)。
截至美国东部时间5月17日18时32分,全球累计确诊新冠肺炎病例超470万例,其中俄罗斯累计确诊281752例,居全球第二,仅次于美国。 以下是具体数据及各国疫情动态:全球疫情总体情况累计确诊:4708415例累计死亡:314950例数据来源:美国约翰斯·霍普金斯大学统计。

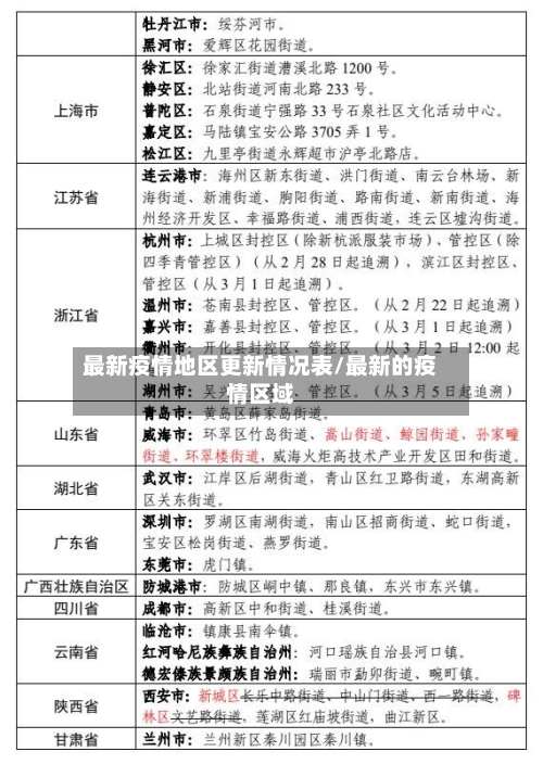
2022全国中高风险地区一览表最新(实时更新)
截至近来,国内共有2个高风险地区,76个中风险地区,主要分布在陕西省、河南省、浙江省等地,以下为详细信息(数据不包括港澳台地区):高风险地区:具体地区名单会随疫情形势动态调整,可通过权威渠道实时查询。高风险地区通常意味着当地疫情较为严重,传播风险高,会采取更为严格的防控措施,如封控管理、全员核酸检测等。
实时查询入口电脑端 国务院官方网站:通过国家卫生健康委员会或国务院客户端官方网站查询全国风险地区列表,数据权威且更新及时。微信端 “国务院客户端”小程序:打开微信,搜索“国务院客户端”小程序;进入后点击“疫情风险查询”功能,支持按省份、城市或区县筛选,并可查看具体风险等级及防控政策。
022年全国中高风险地区查询可通过以下两种主要方式实现:查询方式一:国务院客户端小程序——疫情风险等级查询入口获取:通过微信搜索“国务院客户端”小程序,进入后即可找到“疫情风险等级查询”功能入口。
全国中高风险地区名单持续更新如下:截至2022年6月21日,全国有高风险地区11个,中风险地区38个如下。
【4.19新冠图表】西班牙累计确诊接近20万
截至4月20日(北京时间7点),西班牙累计确诊新冠肺炎病例接近20万例,具体疫情数据及五大联赛所处国家疫情情况如下:西班牙 累计确诊:接近20万例。英国 新增确诊:接近6000例。累计确诊:超过12万例。累计死亡:超过6万例。法国 累计死亡:接近2万例。病死率:接近13%。德国 累计治愈:接近9万例。
020年4月20日每天要讯核心内容如下:全球新冠疫情动态全球单日新增:4月19日全天新增确诊病例36万例,累计确诊约240万例(截至北京时间4月20日11:00)。美国:新增确诊69万例,累计约76万例。西班牙:新增4266例,累计超20万例。
国内外疫情情况国内情况不错,但国外依旧让人揪心,新冠肺炎确诊人数突破20万,达到202146人,新增30529人。意大利确诊人数47021人,新增确诊5986人;西班牙确诊24926人,新增确诊4946人,锁定第二位置;德国、伊朗都突破2万;美国新增确诊5374人,确诊总数接近2万人。
累计确诊病例突破20万据worldometers实时数据,截至北京时间4月2日1:00,美国累计新冠确诊病例达200,289例,成为全球首个突破20万的国家。这一数据反映了美国疫情的快速蔓延趋势,其确诊人数远超其他国家同期水平。









