近来【日照五莲疫情中风险地区山东日照五莲县有疫情吗】

启动“熔断”机制,山东省即日起暂停跨省游

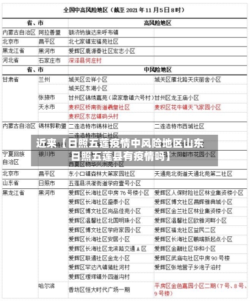
山东省自10月27日起暂停全省旅行社及在线旅游企业经营跨省团队旅游及“机票+酒店”旅游产品,待省内无中高风险地区后自行恢复。政策发布背景:10月27日,山东省日照市五莲县洪凝街道学府壹号小区被宣布为中风险地区。

近来【日照五莲疫情中风险地区山东日照五莲县有疫情吗】-第1张图片

从2021年12月17日起至2022年3月15日,我省暂停旅行社及在线旅游企业经营进出陆地边境口岸城市的跨省团队旅游及“机票+酒店”业务。严格控制旅游团队规模,组团要小型化、分散化,团队游客比较多不超过100人。我省将严格执行跨省游“熔断”机制。

近来【日照五莲疫情中风险地区山东日照五莲县有疫情吗】-第2张图片

定义:熔断机制,原本是金融市场中的一种风险防控手段,当市场波动达到某一预设阈值时,会触发暂停交易等措施以稳定市场。在疫情管理中,熔断机制被引申为一种紧急响应机制,用于迅速切断疫情传播链,防止疫情扩散。目的:通过实施熔断机制,旨在快速、有效地控制疫情,保护公众健康,减少疫情对经济社会的影响。

近来【日照五莲疫情中风险地区山东日照五莲县有疫情吗】-第3张图片

熔断机制在疫情信息中,主要是指当某一地区疫情风险上升到一定程度时,采取的一种紧急管理措施,以暂停或限制某些可能加剧疫情扩散的活动。具体来说: 定义与目的 定义:熔断机制原本在金融领域指当股市费用波动达到某一阈值时,暂停交易以防止市场恐慌性抛售。

此前实施的“熔断”机制规定,当某地区出现中高风险时,暂停旅行社及在线旅游企业经营进出该地的跨省团队旅游及“机票+酒店”业务,该机制自2021年8月实施以来对跨省团队游冲击显著。新政策下,无论省内是否有高风险地区,跨省游客凭48小时内核酸检测阴性证明即可乘坐跨省交通工具,跨省团队旅游逐步正常化。

全国中高风险城市最新名单(截至11月4日)

〖壹〗、根据最新信息,河南近来因空气污染启动橙色预警的中高风险地区主要集中在以下城市:郑州、洛阳、焦作、济源、濮阳、周口。近期空气质量分阶段情况 11月4-5日:受东南风影响,污染逐渐积累,河南中北部及西部(如郑州、焦作、洛阳等)可能出现中度污染。

〖贰〗、021年郑州金水区中风险地区为金水区未来路办事处银基王朝四期,具体说明如下:调整时间:自2021年11月4日起,金水区未来路办事处银基王朝四期被调整为中风险地区。

〖叁〗、离开深圳的火车出行政策截至11月4日,深圳部分地区被划定为中高风险区域。离开深圳乘坐火车(含高铁)需提供48小时内核酸检测阴性证明。进入深圳的防疫政策根据来源地风险等级,进入深圳的人员需遵守以下规定:高风险地区来返人员 管控措施:7天集中隔离医学观察。

〖肆〗、厦门市疾病预防控制中心于11月4日发布健康提醒,当前全国疫情防控形势严峻复杂,本轮疫情已波及20省份,截至11月4日21时,全国共有4个高风险地区、59个中风险地区。

日照五莲县有疫情吗?(日照五莲疫情最新新增一例)

〖壹〗、五莲县1名外省返回人员确诊新冠肺炎2021年10月25日晚,五莲县发现1例核酸检测阳性患者,26日凌晨,经专家组会诊,确定为新冠肺炎。患者赵某某,现居住五莲县城区,近来已对赵某某的密接、次密接、风险人员开展全面排查、追踪、管控。

〖贰〗、山东日照五莲县出现一家4口核酸呈阳性的情况,具体情况如下:阳性人员情况:26日凌晨,赵某某、其妻子、儿子、女儿等4名人员核酸检测呈阳性,经市疾控中心复检阳性后,第一时间用负压救护车转运至市定点医院治疗。

〖叁〗、021年11月3日0时至24时五莲县新型冠状病毒肺炎疫情情况11月3日0时至24时,五莲县新增新冠肺炎确诊病例1例、新增新冠肺炎无症状感染者1例。安某某,为首例确诊病例赵某某密切接触者,在隔离场所,已进行5次核酸检测,均为阴性。

〖肆〗、自10月27日零时起,日照五莲县洪凝街道学府壹号小区划定为中风险地区,实行封闭管理,限制人员流动。甘肃新增4例 兰州市3例、陇南市1例。10月27日上午7时至28日上午7时,张掖市甘州区开展第三轮全员核酸检测。

12月4日调整日照市部分地区疫情风险等级通告

〖壹〗、自2022年12月4日起,烟台市对部分区域风险等级进行调整,将芝罘区和开发区多个区域划定为高风险区,具体调整情况如下:划定依据:根据国务院联防联控机制有关规定,经综合研判后做出此次风险等级调整决定。

〖贰〗、日照属于低风险等级地区。根据相关信息查询显示,截止12月12号,日照市辖区地区近来没有低、中、高风险区域,都是常态化防控区疫情的高中低风险等级地区的划分标准。当地的防疫政策为。入境人员管理(含香港、台湾)5天集中隔离+3天居家隔离,期间赋码管理、不得外出。

〖叁〗、将诸城市昌城镇昌城人家9号楼,西老庄村村南路以南区域,芦河村中心大街以西区域;密州街道华都富林北区除2号楼4单元、8号楼3单元、10号楼2单元、14号楼3单元之外的其它区域;高新片区侯家我乐村人民东路以南区域的风险等级由高风险区调整为低风险区。诸城市除高风险区外的其他区域为低风险区。

相关推荐

  • 关于【惠州惠阳区疫情地区分布,惠州市惠阳区疫情风险等级】

    关于【惠州惠阳区疫情地区分布,惠州市惠阳区疫情风险等级】

    现在惠州惠阳区疫情严重吗惠阳区疫情近来只有新圩镇红田村有1例新冠肺炎确诊者,其他街道及乡镇没有疫情发生,疫情都防控工作措施比较得力,没有出现新的疫情,所以惠阳区疫情不算严重。当前,新冠肺炎疫情形势仍严峻复杂,国内仍有散发疫情,惠阳区正在加大外省、外市密接和密接的密接排查力度。现提醒广大市民,疫情防控形势仍然严峻,防控措施不能松懈,要关注疫情变化和省市防控政...

  • 近来【印尼疫情分布地区印尼疫情主要分布哪些地方】

    近来【印尼疫情分布地区印尼疫情主要分布哪些地方】

    印尼西爪哇新冠分布地图:万隆井里汶勿加泗等城市即时数据〖壹〗、根据互动地图及雅加达邮报的报道,西爪哇省的新冠确诊患者分布在多个城市,其中包括万隆、井里汶和勿加泗等。万隆:至少有1名新冠确诊患者。井里汶:至少有1名新冠确诊患者。勿加泗:至少有2名新冠确诊患者,为病逝患者的妻子和孩子。此外,Depok也有2名确诊患者。世卫最新报告:印尼7省份为比较高传播等级,...

  • 近来【广州什么疫情地区广州列为疫区】

    近来【广州什么疫情地区广州列为疫区】

    广州疫情有没有升风险?截至3月,广州市无高、中风险地区,全市各区均为低风险地区,具体包括越秀区、天河区、荔湾区、海珠区、黄埔区、番禺区、白云区、南沙区、花都区、增城区、从化区。以下是详细说明:风险等级划分标准高风险地区:需同时满足两个条件,即累计病例超过50例,且14天内有聚集性疫情发生。近来广州市各地均为疫情低风险地区,暂时没有升风险,但存在一定潜在风...

  • 最近【北碚疫情风险地区划分图,北碚区风险等级】

    最近【北碚疫情风险地区划分图,北碚区风险等级】

    重庆这些地区注意025年4月20日夜间起,受高空槽和冷空气影响,酉阳、秀山等重庆中东部地区出现强对流天气,开州、酉阳、秀山暴雨风险较高。5月7-8日,重庆强降雨带来涨水和地质灾害风险。中小河流涨水风险:重庆市水利局和气象局5月7日11时发布提示,预计5月7日20时-8日8时,14个区县部分中小河流有涨水风险。重庆地区种植车厘子需重点解决气候适应性问...

  • 推荐一款“wepoker开挂透视作弊软件”开挂详细教程

    推荐一款“wepoker开挂透视作弊软件”开挂详细教程

    【无需打开直接搜索;操作使用教程:1、界面简单,没有任何广告弹出,只有一个编辑框。2、没有风险,里面的黑科技,一键就能快速透明。3、上手简单,内置详细流程视频教学,新手小白可以快速上手。4、体积小,不占用任何手机内存,运行流畅。wepoker开挂透视作弊软件详细了解请...

    2026/03/10
  • 辅助最新信息“血拼金花能开挂吗”(透视)开挂辅助脚本+详细开挂安装教程

    辅助最新信息“血拼金花能开挂吗”(透视)开挂辅助脚本+详细开挂安装教程

    >>您好:软件加照片中联系客服,确实是有挂的,很多玩家在这款游戏中打牌都会发现很多用户的牌特别好,总是好牌,而且好像能看到其他人的牌一样。所以很多小伙伴就怀疑这款游戏是不是有挂,实际上这款游戏确实是有挂的,安装软件.辅助最新信息“血拼金花能开挂吗”(透视)开挂辅助脚本+详细开挂安装教程1、起手看牌2、随意选牌3、控制牌型4、注...

    2026/03/10
  • 近来【疫情地区不能买感冒药疫情地区不能买感冒药吗】

    近来【疫情地区不能买感冒药疫情地区不能买感冒药吗】

    北京确实不让随便吃降烧的泰诺感冒药了北京确实对泰诺等退烧药的购买进行了限制,药店一般无法直接购买,需到医院开具处方。限制背景:2021年10月,北京曾发生一起患者自行服用退烧药一周未退烧,后确诊为新冠肺炎且家庭多人感染的案例。此后,为加强疫情防控,避免患者因自行用药掩盖病情导致疫情扩散,北京要求所有药店下架退烧药,购买需通过医院渠道。泰诺口服溶液与某些药物...

  • 教程辅助!“雀神广东麻将怎么买挂(透视)”详细开挂安装教程

    教程辅助!“雀神广东麻将怎么买挂(透视)”详细开挂安装教程

    雀神广东麻将怎么买挂是一款可以让一直输的玩家,快速成为一个“必胜”的ai辅助神器,有需要的用户可以加我QQ客户群下载使用。德扑之星辅助可以一键让你轻松成为“必赢”。其操作方式十分简单,打开这个应用便可以自定义雀神广东麻将怎么买挂系统规律,只需要输入自己想要的开挂功能,一键便可以生成出雀神广东麻将怎么买挂专用辅助器,不管你是想分享给你好友或者德扑之星辅助...

    2026/03/10
  • 【大连疫情风险地区划分,大连疫情风险等级与发布时间】

    【大连疫情风险地区划分,大连疫情风险等级与发布时间】

    疫情风险等级划分4个等级怎么判定疫情等级划分的4个等级判定通常基于疫情传播风险、病例数量、防控需求及区域影响等综合因素,具体标准可能因地区或政策调整而略有差异。以下是通用判定逻辑的详细说明:四个等级的通用划分标准低风险地区判定条件:无确诊病例,或连续14天内无新增本土确诊病例。第四级:完全未知的风险人类毫无认知或未想象过的风险,如恐龙时代的陨石撞击。此类...

  • 【泉州各地区疫情图片,泉州市疫情地图】

    【泉州各地区疫情图片,泉州市疫情地图】

    福建疫情已波及66人,这次疫情的源头是哪里?〖壹〗、专家判断福建这次疫情的源头林某杰可能是在隔离点感染,传染链开始的时间可以推到8月26日,也就是说疫情已经传播有半个月了才被发现;厦门疫情之所以发展这么快,也是因为现在检测之后被发现了,实际上也潜在传播有了一段时间。〖贰〗、根据专家的判断,此次福建的疫情源头很有可能是一名小学生家长。这位小学生的家长从新加坡...

返回顶部