北京到义乌需要隔离吗_义乌在北京哪个方向
〖壹〗、北京到义乌不需要隔离,义乌在北京的东南方向。关于北京到义乌是否需要隔离: 近来,由于北京没有中高风险地区,所以从北京到义乌不需要进行隔离。 只需要持有48小时的核酸证明,并确保健康码为绿码即可通行。 但随着疫情的变化,政策可能会随时调整,建议出行前询问当地行政部门获取最新政策。关于义乌在北京的方向: 义乌位于北京的东南方向。

〖贰〗、北京到义乌不需要隔离。北京到义乌的话只需要48小时的核酸证明,而且是绿码就可以,因为北京现在它没有中高风险地区,所以来说的话,到义乌的话不需要进行隔离。而义乌当地的现代实行的政策也是48小时核酸证明及绿码就可以通行。

〖叁〗、北京去义乌最新防疫政策离京政策在京人员非必要不前往7天内出现本土疫情的县,确需前往的应提前向所在社区、单位报告,出现涉疫风险的按照要求就地落实管控措施。严控本地中高风险区及其他涉疫风险人员出京。外地来义乌隔离政策近7天内有涉疫风险地区旅居史的人员暂缓来义返义。

〖肆〗、你好的 现在来看肯定是不需要隔离的:国内的话基本是只要携带核酸检测报告就能通行无阻。同省的话更是不用核酸检测报告了。低风险地区,不需要隔离,甚至下周起连核酸检测报告都免除了!但是如果是中高风险或者当地没有发布疫情解除的相关公告的话 去外地还是要被集中隔离或者居家隔离的。

义乌十日:千亿市场按下暂停键,义乌疫情会影响世界经济吗?
义乌的一个日交易额会达到1800多亿!在这样的一个情况之下,想要影响世界的经济也是很容易的,因为义乌近来是世界上最大的一个小商品市场,全世界很多相关的小商品,制造和销售都离不开义乌。而这是义乌停止了运营,那对于整个世界来说都是一个灾难,要知道一天达到1800多亿的交易额是一个什么概念,很多的国家和地区都会被影响到。
义乌十日:千亿市场按下暂停键,GDP损失的有多严重首先是影响到义乌市境内的小商品生产,其次就是影响到义乌市境内的商品出口,再者就是影响到义乌市境内的商品向全国范围内进行贸易,另外就是使得义乌市需要投入大量医疗资源来抗击疫情。
严格禁止聚集性活动:展会、促销会、交流会、论坛和广场舞等所有聚集性活动一律暂停,严禁家庭、朋友聚会聚餐。交通停滞,货代物流企业紧急通知停收货物:根据义乌官方通知,义乌全域将严格市际交通卡口查控,除保生活、保生产、保抗疫等车辆外,其他车辆原则上不进不出。过境车辆绕道通行。
产业链运转紊乱:国内疫情缓解后,全球超100家跨国车企及零部件供应商停产,导致供应链中断风险加剧。消费需求受抑制:第三产业受创导致中低收入群体收入减少,汽车消费能力下降,中低端车型市场受冲击更显著。
按下暂停键,是疫情下人们被迫或主动进行自我反思与人生意义探寻的契机,这一行为有助于打破被物质和世俗裹挟的状态,重新找回自我、明确方向,实现知行合一的人生真谛。
义乌疫情网购有风险吗
〖壹〗、有。交通风险,义乌有疫情的话,网购的商品会在交通上出现停运、截胡等问题,主要是因为疫情快递车无法进入,只能将货物先放在上一个快递分拣点,待疫情转好的时候再进入义乌。快递点滞留,由于受疫情影响,义乌市区内的快递点秉持只收不取得原则,不允许前往快递点领取快递。
〖贰〗、能。货物在出库前会进行消毒,2022年疫情期间淘宝买义乌的货是能买的,快递驿站在路途中也会消毒处理,是比较安全的。
〖叁〗、而这是义乌停止了运营,那对于整个世界来说都是一个灾难,要知道一天达到1800多亿的交易额是一个什么概念,很多的国家和地区都会被影响到。但没有办法,疫情近来来说比任何事情都重要,只有完全的将疫情给清除干净了,人们才能够放心大胆的去生产,如果没有清理干净的话,那谁也不敢轻举妄动。
〖肆〗、手机版编辑:海淘人更新于2022-05-31 11:11:34如果浙江义乌有中高风险区,疫情严重,从浙江义乌发出的快递出现新冠肺炎的可能性比较大,从低风险区发出的快递相对安全。根据相关研究团队的研究,新冠肺炎可以在塑料、衣服、水果、纸箱、玻璃等物品表面存活,即存活时间会有所不同。
〖伍〗、政策与物流保障:义乌港与中欧班列正常运转:义乌港提供订舱、堆场提还箱等服务,公路集卡通道通畅;“义新欧”中欧班列和海铁联运保持常态化开行,保障出口通道稳定。分级管控措施:低风险区市场凭24小时核酸阴性证明正常经营,减少疫情对非封控区域的影响。
现在出入浙江义乌最新规定
〖壹〗、周六出入境管理局不上班。浙江省金华市义乌市公安局出入境接待大厅办公地址:浙江省金华市义乌市稠城街道江滨北路279号 0579-85414400 工作时间:星期一到星期五上午9:00-11:30;下午13:00-17:00。公安局机关按照国家规定的时间上班和作息。仅在工作日上班。
〖贰〗、出义乌规定 - 非必要不离义。确需离义者,需出示健康码绿码和48小时内核酸检测阴性证明。
〖叁〗、义乌疫情出入最新规定如下:倡导市外人员非必要不来义,市内人员非必要不离义,确需离义的,需凭健康码绿码及24小时核酸检测阴性证明。为顺利实施全员核酸检测,进入商场、超市、药店、医疗机构和餐饮场所的,需严格落实“一扫三查”(扫场所码、查健康码、查行程卡、48小时核酸检测阴性证明)。
义乌疫情27号可以回家吗北京
您是想问义乌疫情27号可以从北京回义乌家吗?通过查询相关资料显示,义乌疫情27号可以从北京回义乌家。因为北京到义乌只需要48小时的核酸证明,而且是绿码就可以,因为北京截止2022年10月11日没有中高风险地区。
义乌那边没有疫情,佳木斯如果也没有疫情,你飞到北京应该是不需要隔离的,但是要出示健康码和7两小时的核酸检测证明。
能。通过查询国家政务服务平台了解到,截止至2022年9月4日,义乌属于低风险疫情常态防控区域,由低风险地区返回义乌需持48小时阴性核酸报告,并提前向所在社区进行报备,进行健康监测。由中风险地区返回需持48小时核酸报告并进行七天隔离健康监测。高风险地区暂不返义。因此,在低风险与中风险地区可返义。
义乌最新疫情报告外省人能进义乌吗
通过查询相关资料显示义乌最新疫情报告外省人不能进义乌。自2022年8月19日0时起,实行静默管理的区域继续执行“足不出区”,生活物资配送到点,错时取物和参加核酸采样等要求。中风险区仍执行现有管控措施,官方倡导市外人员非必要不来义。具体消息可关注官方网站,获得第一手权威信息。
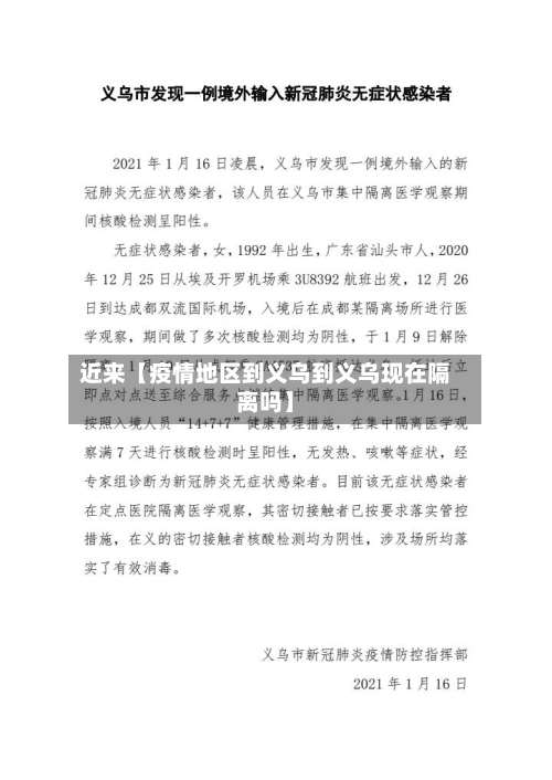
您好,外省中高风险地区来义乌要隔离,其他不需要隔离。义乌疫情防控要求如下:来(返)义做好主动申报 近7天内有涉疫风险地区旅居史的人员暂缓来义返义。确需来义返义的,须提前2天通过“义乌防疫”微信小程序进行主动申报,或以电话、委托亲朋好友的方式向目的地所在村(社区)、单位报备。
所有金华市外来返义人员须主动报备以下五类风险人员须主动报告涉疫风险地区旅居情况与感染者轨迹有交集。有涉疫县旅居史。根据我省疫情防控需要确定的,其他涉疫风险人员。省外来返义人员。市疫情防控指挥部根据我市疫情防控需要,适时调整须主动报备的人员范围。
义乌疫情出入最新规定如下:倡导市外人员非必要不来义,市内人员非必要不离义,确需离义的,需凭健康码绿码及24小时核酸检测阴性证明。为顺利实施全员核酸检测,进入商场、超市、药店、医疗机构和餐饮场所的,需严格落实“一扫三查”(扫场所码、查健康码、查行程卡、48小时核酸检测阴性证明)。
疫情溯源与传播链通报未明确说明本轮疫情的源头,但46例感染者通过集中隔离点检出,表明疫情可能已进入可控阶段,传播链以隔离管控人员为主。1例高风险区检出病例提示局部区域仍存在社区传播风险,需持续关注密接者排查和区域核酸筛查结果。
疫情政策。根据国家疫情防控政策,以及浙江疫情防控政策,低风险地区到达义乌,需要携带核酸检测报告,并且需要主动向社区(村组)、单位报告,配合做好排查、居家健康监测或集中隔离、核酸检测等工作。









