疫情中风险地区是几级(疫情中风险地区是几级城市)

高风险中风险低风险划分标准一览

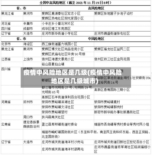
高风险地区界定:累计病例数超过50例,且14天内有聚集性疫情发生。中风险地区标准:14天内新增确诊病例,累计不超过50例,或累计超过50例但14天内无聚集性疫情。低风险地区特征:无确诊病例或连续14天无新增病例。

疫情中风险地区是几级(疫情中风险地区是几级城市)-第1张图片

低风险(Low Risk):这类风险的发生概率低,对个人、财产或环境的影响较小。可能仅造成微小的损失或影响。通常不需要特殊的风险管理措施,但应保持必要的警惕。 较低风险(Moderate Risk):风险的发生概率较低,但可能对个人、财产或环境造成一定程度的损失或影响。

疫情中风险地区是几级(疫情中风险地区是几级城市)-第2张图片

法律分析:低风险:无确诊病例或连续14天无新增确诊病例;中风险:14天内有新增确诊病例,累计确诊病例不超过50例,或累计确诊病例超过50例,14天内未发生聚集性疫情;高风险:累计病例超过50例,14天内有聚集性疫情发生。

中低高风险区划分标准:高风险区 病例和无症状感染者居住地,以及活动频繁且疫情传播风险较高的工作地和活动地等区域,划为高风险区。原则上以居住小区(村)为单位划定,根据流调研判结果可调整风险区域范围。

级别越高,风险越高:白领、教师、推销员等,一般为1-3类低风险,而高空作业、消防员、刑警等,为4-6类高风险职业。职业类别,并无统一:职业风险级别没有统一标准,比如中式厨师,在有的意外险属于2类,有的属于4列。

安全风险四个等级标准数值如下:通常是一个0-5或1-5的范围,其中0或1表示最低风险,5表示比较高风险。安全风险等级介绍 第一等级是重大风险,特点为:可能造成重大人员伤亡和设备损坏。第二等级是较大风险,特点为:造成人员伤亡和设备损坏。第三等级是一般风险,特点为:可能造成人员伤亡。

风险等级评估分为几级

风险预警等级分为五个等级,分别是Ⅰ级(一级)、Ⅱ级(二级)、Ⅲ级(三级)、Ⅳ级(四级)和Ⅴ级(五级)。 Ⅰ级风险:极低风险,无风险。此类风险对人身安全、财产或环境造成的损害非常轻微,正常监测和控制措施足以管理和应对。

风险评估通常分为五个等级,以应对不同程度的安全威胁。以下是每个等级的详细说明: 低风险(Low Risk):这类风险的发生概率低,对个人、财产或环境的影响较小。可能仅造成微小的损失或影响。通常不需要特殊的风险管理措施,但应保持必要的警惕。

风险预警等级分为五个等级。这些等级分别为:一级(Ⅰ级)、二级(Ⅱ级)、三级(Ⅲ级)、四级(Ⅳ级)和五级(Ⅴ级)。 一级(Ⅰ级):风险极低,无风险。这指的是风险非常小,对人身安全、财产或环境可能造成的损害非常轻微,通常可以通过常规的监测和控制措施来处理。

银行风险评估通常将风险等级分为五种类型。以下是关于银行风险评估等级的简要说明:不同风险等级的意义:风险评估是银行了解客户投资偏好和风险承受能力的关键工具,旨在匹配合适的理财产品。不同风险等级对应不同的投资品种,确保客户能够根据自身风险承受能力做出合理的投资决策。

风险评估五个等级划分为低风险(Low Risk)、较低风险(Moderate Risk)、中等风险(Medium Risk)、较高风险(High Risk)、极高风险(Extreme Risk)。低风险(Low Risk):指风险发生的可能性很低,对个人、财产或环境的影响较小,可能只会导致轻微的损失或影响。

高低风险区域划分

〖壹〗、分区划分依据低风险区(无现症病例区):本行政区域内无新冠肺炎病例;或最后1例新冠肺炎病例治愈出院且14天后无新发病;或最后1例住院(新发)病例转院至其他行政区域内后14天无新发病例。中风险区(散发病例区):本行政区域内新冠肺炎仅有个别或散发病例。

〖贰〗、高风险、中风险、低风险地区的划分标准及防控策略 高风险地区界定:累计病例数超过50例,且14天内有聚集性疫情发生。中风险地区标准:14天内新增确诊病例,累计不超过50例,或累计超过50例但14天内无聚集性疫情。低风险地区特征:无确诊病例或连续14天无新增病例。

〖叁〗、根据当前疫情实际情况和发展态势,综合考虑新增和累计确诊病例数等因素,以县市区为单位,划分为低风险区、中风险区、高风险区。高风险地区:累计病例超过50例,14天内有聚集性疫情发生。

〖肆〗、疫情的高中低风险地区划分标准是依据一个街道或者是社区在14天内有没有新冠确诊病例、有多少确诊新冠病例,从而划分高中低三个风险等级,同时具体的划分标准还应该依照新冠肺炎疫情的趋势实行调整。法律依据:《中华人民共和国传染病防治法》第十七条国家建立传染病监测制度。

〖伍〗、稳定:稳定程度也是中高风险地区划分的重要指标。动荡和不稳定的地区往往存在较高的风险,而相对稳定的地区则风险较低。 自然灾害:自然灾害是中高风险地区划分的另一个重要因素。地震、洪水、飓风等自然灾害频发的地区通常被划分为高风险区,而相对较少受灾的地区则被划分为中风险区。

〖陆〗、疫情风险区的划分主要依据病例数量、传播风险、区域特征及防控需求,通常分为高、中、低风险区,具体标准及查看方式如下:划分标准高风险区:病例数较多,且存在明显社区传播风险(如聚集性疫情)。通常以小区、村组或楼栋为单位划定,实行“足不出户、上门服务”的封控措施。

疫情风险等级划分4个等级怎么判定

〖壹〗、疫情等级划分的4个等级判定通常基于疫情传播风险、病例数量、防控需求及区域影响等综合因素,具体标准可能因地区或政策调整而略有差异。以下是通用判定逻辑的详细说明:四个等级的通用划分标准低风险地区 判定条件:无确诊病例,或连续14天内无新增本土确诊病例。

〖贰〗、第四级:完全未知的风险人类毫无认知或未想象过的风险,如恐龙时代的陨石撞击。此类风险无法预防,只能通过提升系统韧性间接应对。

〖叁〗、疫情风险等级划分四个等级,以居住小区或村为单位,根据流调研判结果可调整风险区域范围。具体等级划分如下: 高风险地区:通常指累计新冠病例超过50例,且14天内出现聚集性疫情的地方。包括病例和无症状感染者居住地,以及疫情传播风险较高的工作地和活动地等。

〖肆〗、公共卫生风险的划分基于事件的严重性和影响范围,分为四个等级:特别重大突发公共卫生事件(I级)、重大突发公共卫生事件(II级)、较大突发公共卫生事件(III级)和突发公共卫生事件(IV级)。

〖伍〗、法律分析:低风险:无确诊病例或连续14天无新增确诊病例;中风险:14天内有新增确诊病例,累计确诊病例不超过50例,或累计确诊病例超过50例,14天内未发生聚集性疫情;高风险:累计病例超过50例,14天内有聚集性疫情发生。

中风险地区划分依据

〖壹〗、三低风险地区:没有确诊新冠肺炎病例,或连续〖Fourteen〗、天都无新增加确诊新冠病例。【法律依据】《中华人民共和国传染病防治法》 第三条 我国的法定传染病根据传染病暴发、流行情况和危害程度分为甲、乙、丙3类。其中,甲类传染病包括鼠疫、霍乱,乙类传染病包括传染性非典型肺炎、艾滋病、病毒性肝炎、脊髓灰质炎、人感染高致病性禽流感等,丙类传染病包括流行性感冒、流行性腮腺炎、风疹等。

〖贰〗、中风险和高风险的划分主要基于分区分级标准,由各地根据疫情情况动态调整,近来没有统一固定的量化指标,但会综合考虑发病时间、疫情传播风险等因素,以县区、街道等为基本单位进行划分并适时调整。划分基本单位:一般以县区、街道、乡镇、社区等为基本单位进行分区分级。

〖叁〗、区分依据:低风险和中风险地区的划分主要依据疫情的传播风险、病例数量、聚集性疫情发生情况等因素,由国家卫生健康部门或相关机构根据疫情形势动态评估和调整。查询方法:打开支付宝,进入“我的小程序”页面,点击【国务院客户端】。进入国务院客户端页面后,点击【疫情风险查询】。

〖肆〗、风险地区划分的有:一是地域,以街道、乡镇为基本单位。二是时间,最长潜伏期14天为一个单位。三是疫情,有多少病例,有没有发生聚集性疫情。具体标准是一个街道在14天内有没有新冠肺炎确诊病例,有多少,来划分。具体划分标准还要根据疫情的情况和变化,进行调整。

〖伍〗、高中低风险地区划分的依据:根据《新型冠状病毒肺炎防控方案(第九版)》:发生本土疫情后,根据病例和无症状感染者的活动轨迹和疫情传播风险大小划定高、中、低风险区域。高风险区:病例和无症状感染者居住地,以及活动频繁且疫情传播风险较高的工作地和活动地等区域,划为高风险区。

相关推荐

  • 最近【2月8号全国地区疫情,2月8日全国最新疫情】

    最近【2月8号全国地区疫情,2月8日全国最新疫情】

    从新型肺炎病毒近期发展的数学模型看重视防控其传播的重要性从新型肺炎病毒近期发展的数学模型可以清晰看出,防控传播是控制疫情的关键,尤其在病毒潜伏期和人口流动高峰阶段,防控措施的及时性和有效性直接决定了疫情的扩散程度和城市的最终安全状态。模型研究结果检出间隔τ:检出间隔τ为1到2天,即病毒感染后需要1到2天(这段时间内有传染性)才能核酸检测为阳性,这是奥密克...

  • 疫情中高风险地区怎么看/疫情中高风险地区怎么判断

    疫情中高风险地区怎么看/疫情中高风险地区怎么判断

    微信中怎么查看全国疫情中高风险地区名单〖壹〗、全国风险等级查询入口国务院微信小程序用户可通过微信搜索“国务院客户端”小程序,进入后点击“疫情风险查询”功能,即可查看全国中高风险地区实时名单。该平台数据由国家卫生健康委员会提供,更新及时且权威。〖贰〗、具体步骤:进入小程序入口打开微信,点击底部导航栏的“发现”选项,选取“小程序”功能。搜索政务平台在小程序搜索...

  • 宿州疫情几个高风险地区/宿州属于疫情高风险地区吗

    宿州疫情几个高风险地区/宿州属于疫情高风险地区吗

    安徽去上海需要隔离吗(最新防控政策)〖壹〗、安徽前往上海是否需要隔离,取决于出发地是否为中高风险地区。近来安徽省无高风险地区,有中风险地区(宿州市埇桥区大营镇大营新村),具体政策如下:中风险地区人员:来自安徽中风险地区(如宿州市埇桥区大营镇大营新村)的人员,来沪后需实施14天严格的社区健康管理,并在第14天进行2次新冠病毒核酸检测。〖贰〗、截至近来,从宿州...

  • 近来【北京疫情各地区风险等级北京疫情风险区域分布】

    近来【北京疫情各地区风险等级北京疫情风险区域分布】

    北京房山区风险等级名单查询北京房山区风险等级情况如下:高风险地区:2个房山区窦店镇于庄村房山区窦店镇燕都世界名园社区中风险地区:2个房山区窦店镇田家园村房山区窦店镇小高舍村低风险地区:除上述中高风险地区外,房山区全市其它地区均为低风险地区。温馨提示:微信搜索公众号北京本地宝,关注后在对话框回复【风险】可获取北京/全国疫情风险等级查询入口、全国中高风...

  • 关于【廊坊地区疫情防控,廊坊疫情防控最新通知】

    关于【廊坊地区疫情防控,廊坊疫情防控最新通知】

    廊坊乱封控找谁〖壹〗、廊坊市各地疫情防控办。为切实做好全市新冠肺炎疫情防控工作,降低疫情扩散风险,可拨打廊坊市各地疫情防控办电话,来返(廊)人员,可以拨打当地防控办的电话进行相关政策询问,工作人员将竭诚为广大市民服务。廊坊广大市民如有疫情相关问题,可进行询问或受理相关业务。〖贰〗、廊坊发布公众号。在微信首页,点击一下放大镜搜索小标志。进入公众号,编辑搜索“...

  • 开封地区疫情演练(开封新冠疫情防控办公室)

    开封地区疫情演练(开封新冠疫情防控办公室)

    开封为什么静默疫情严重。通过查询开封疫情防控中心,截止2022年11月27日,开封属于风险地区,由于疫情严重,导致开封静默。第一项测试:防火墙穿透——石守信的“管理员权限”赵匡胤的铁杆兄弟石守信作为内应,在开封城内远程关闭“防火墙”。他提前收到赵普送来的“安装指南”,任务是打开城门并约束部队保持静默。能。若是回开封不回老家报备村委会是能得到第一手信息,就会...

  • 【鹰潭哪个地区疫情爆发,江西鹰潭有没有疫情】

    【鹰潭哪个地区疫情爆发,江西鹰潭有没有疫情】

    鹰潭疫情在哪个区贵溪市。贵溪市位于江西省鹰潭市,根据江西省防疫官方网站了解到信息,2022年8月23日0点到24点,江西省新增本土无症状感染者26例,鹰潭市24例,均在贵溪市,抚州市2例,均在东乡区,均在定点医疗机构接受隔离医学观察,我们要积极配合防疫工作的进行,积极投身到防疫斗争中去。信江新区疫情防控指挥部办公室2022年9月27日【相关内容拓展阅读】_...

  • 沧州地区疫情概述表格图(沧州疫情等级划分)

    沧州地区疫情概述表格图(沧州疫情等级划分)

    河北沧州是中高风险地区吗河北沧州前往厦门是否需要隔离,需根据出发地疫情风险等级判断,中高风险地区人员需隔离,低风险地区人员需健康监测及核酸检测。具体如下:中高风险地区人员:沧州中高风险地区人员应暂缓来(返)厦,待所在地区风险等级降至低风险后方可来(返)厦。沧州献县属于中风险地区。根据疫情防控的等级划分,全国各地区被分为高风险地区、中风险地区和低风险地区。...

  • 【九台地区疫情如何,九台区新冠最新消息】

    【九台地区疫情如何,九台区新冠最新消息】

    九台区偏僻还是富人区九台区既不算特别偏僻,也不属于富人区。以下从地理位置、经济状况等方面进行详细分析:从地理位置来看,九台区地处长春市主城区东部,是未来长吉一体化和长东北先导区的重要节点,并非处于偏远、交通不便的区域。九台庄园是京北富人区的门户,有“龙脉”之称的中轴线横贯社区,总占地241公顷,绿化覆盖率高达85%,容积率仅为0.27。全部为罗马风格的独栋...

  • 山西最新疫情在哪个地区(山西疫情最新分布在哪个县城)

    山西最新疫情在哪个地区(山西疫情最新分布在哪个县城)

    山西哪里无疫情〖壹〗、吕梁。通过查询相关信息显示山西疫情疾控中心222年12月15日发布的最新公告中显示吕梁疫情全面清零是山西唯一没有疫情的城市。山西,中华人民共和国省级行政区,省会太原,位于中国华北,东与河北为邻,西与陕西相望,南与河南接壤,北与内蒙古毗连。〖贰〗、022年2月20日0-24时,山西省新增5例本土确诊病例,均在晋中市太谷区,无新增境外输入...

返回顶部