-
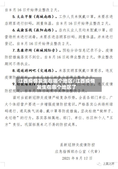
江西疫情发生在哪个地区/江西疫情发生在哪个地区了
现在江西哪些地方有疫情〖壹〗、现在江西南昌、九江有疫情。根据最新资料显示,截至2022年12月9日,江西地区现有确诊15例,分布在南昌和九江,防疫管控要求是市民非必要不前往涉疫地区。〖贰〗、022年3月27日0-24时,江西省疫情概况如下...
现在江西哪些地方有疫情〖壹〗、现在江西南昌、九江有疫情。根据最新资料显示,截至2022年12月9日,江西地区现有确诊15例,分布在南昌和九江,防疫管控要求是市民非必要不前往涉疫地区。〖贰〗、022年3月27日0-24时,江西省疫情概况如下...