南京疫情外溢5省10市:这个暑期,旅游难行
南京疫情已外溢至5省10余个地市,暑期旅游市场因防疫管控面临严重冲击。以下是具体分析:南京疫情外溢情况外溢范围:据中国新闻网报道,南京疫情在一周多时间内蔓延至江苏、安徽、广东、四川、辽宁5省超过10个地市。新增病例:7月27日0至24时,江苏新增48例,四川新增3例,辽宁新增2例,此前安徽、广东已出现由南京输入的本土确诊病例。

疫情已外溢多省,传播范围扩大:截至7月23日24时,江苏南京疫情已外溢到江苏省宿迁市、广东省中山市、安徽省马鞍山市、辽宁省沈阳市、四川省绵阳市5省5地,感染者已增至58人。

月28日主要新闻概览如下:国内疫情动态南京疫情已外溢至5省9市,禄口机场因保洁外包且境外境内航班保洁人员混用导致“失守”,引发全国126例感染。专家表示疫情规模尚难预测。江苏南京26日新增本土确诊31例,本轮疫情毒株为德尔塔毒株。
南京的疫情之所以会如此严重,完全是因为机场的疫情控制工作并没有做到位,所以才会导致其他5个省的疫情出现。
截至7月30日24时,南京禄口机场疫情已波及5省9地,感染者总计125例,其中南京本土感染者112例,外溢病例均与机场高度相关。
64+368!北京一地降为低风险,武汉检出4份霍乱弧菌阳性,一地新增73例紧急...
〖壹〗、+368表示7月14日0-24时全国新增本土确诊病例64例,新增本土无症状感染者368例。北京一地降为低风险地区。武汉检出4份霍乱弧菌阳性样本,但未引发人的感染。广西北海新增73例本土无症状感染者,并对风险人员第一时间赋红黄码。
〖贰〗、武汉市洪山区发现4个甲鱼样本霍乱弧菌检测结果为阳性。 感染霍乱弧菌后的治疗分为三个步骤:首先,通过药物治疗消灭病原体;其次,补充电解质和营养,以恢复患者体力;最后,对患者实行隔离治疗,防止疾病传播。 治疗第一步是使用药物直接对抗霍乱弧菌,以抑制其生长并最终消灭。
〖叁〗、引言:四份霍乱孤菌阳性的甲鱼是在白沙洲市场的水产品中被检验出来的,消息一出,该区的疾病预防控制中心紧急的开展了防控工作,经过对接触人员的检查和场所的检测,结果表明本次事件并没有对人造成感染,同时与武汉大学学生的病例没有关联。

7月1号江西回广东要核酸检测吗?
〖壹〗、近来不需要核酸检测。整个广东省都是低风险地区,出行不需要核酸检测,只需要绿码即可。据广东省新冠肺炎防控指挥办疫情防控组7月2日消息,根据近来全省本土新冠肺炎疫情防控形势,自7月3日零时起,广东省对出省核酸阴性证明等疫情防控措施进行调整:广州市和佛山市取消“持48小时核酸阴性证明出省”管控措施。
〖贰〗、具体看你在哪个地区,广东省内自驾车,不需要提供核酸检测。
〖叁〗、对近14天有高风险地区旅居史的来(返)莞人员实施“集中隔离14天” ,在第14天开展核酸检测,其中第14天双采双检。
〖肆〗、近来从外地前往广州,是否需要隔离和核酸检测,主要看你所在的地区,如果是低风险地区,不需要隔离,也不需要核酸检测,中高风险地区当然是需要的。
肯孔基亚热疫情分布
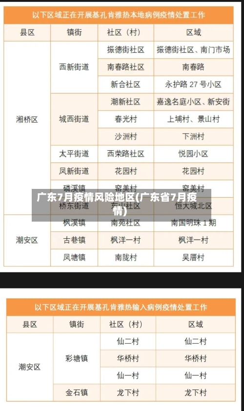
截至2025年7月26日,基孔肯雅热疫情分布情况如下:广东省内:佛山市:累计病例破四千,五区均有报告。顺德区是疫情核心区域,7月25日新增273例,主要分布在乐从镇、北滘镇、陈村镇,累计超3600例;南海区、禅城区、三水区、高明区也有轻症病例。
广东省的基孔肯雅热主要通过境外输入病例引发,并由本地蚊虫传播扩散。 病毒起源与传播背景基孔肯雅病毒最早于1952年在非洲坦桑尼亚被发现,主要通过白纹伊蚊或埃及伊蚊叮咬传播。这种病毒在热带、亚热带地区扩散能力极强,曾引发东南亚、印度等地的大规模流行。
广东的基孔肯雅热疫情近来处于低风险状态,做好防蚊即可正常生活;广东购买衣服全年可行,推荐按季节选取透气或保暖材质。基孔肯雅热现状与防护: 用户提到的“肯孔基亚热”应为基孔肯雅热,这是通过伊蚊传播的病毒性疾病。
在广东地区购买衣服是安全的。关于基孔肯雅热:“广东肯孔基亚热”可能是指“基孔肯雅热”,这是一种由蚊子(主要是伊蚊)传播的病毒性疾病。该疾病主要表现为发热、皮疹、关节疼痛等症状,但并不会通过衣物传播。
基肯孔雅热疫情分布
截至2025年10月官方通报,基孔肯雅热在广东省内呈现多点扩散态势,佛山、广州、深圳及潮州等地持续出现新增病例。
截至2025年的公开信息,基孔肯雅热主要波及以下国内外城市及地区: 国内情况 佛山、广州:2025年8月报告本地疫情,出现聚集性病例。 河南:被列为流行风险Ⅱ类地区,存在本土疫情发生可能。 历史疫情:国内曾在广东、云南等地出现本地传播,但近年主要风险集中于上述区域。
具体分布如下:美洲:在美洲地区,基孔肯雅热疫情时有发生。由于该地区的热带和亚热带气候,以及人口流动和世界贸易等因素,疫情的传播风险较高。亚洲:亚洲地区也是基孔肯雅热疫情的重要流行区域。特别是在中国的广东、云南、海南省等南部地区,由于气候适宜和蚊虫滋生,疫情时有发生。
基肯孔雅热(又称基孔肯雅热)的分布范围相当广泛,已涉及全球多个国家和地区。亚洲地区 孟加拉国与印度:这两个国家是基孔肯雅热病毒传播的重要区域,病毒在这些地区广泛存在,并可能对当地居民的健康构成威胁。
同时,北京市历年蚊虫监测中均未检测到基孔肯雅热病毒,因此本地传播风险可控。 输入病例与本地传播的地域差异 近来国内基孔肯雅热本土病例主要集中在南方部分省份(如广东、云南等)。这类地区因气候潮湿、埃及伊蚊分布较广,更易出现输入病例引发的本地传播链。








