最近【广东疫情风险地区,广东疫情风险地区最新情况】

2022年4月12日起广州白云区两地调整为中风险地区

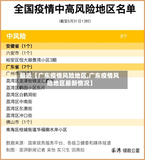
自2022年4月12日起,广州市白云区以下两地由低风险地区调整为中风险地区:白云区人和镇穗和东大街12号205-208迪鹿酒吧该场所因涉及聚集性疫情传播风险,被划定为中风险区域,实施相应管控措施。白云区黄石街道黄石东路488号江夏灯饰建材城该区域因发现确诊病例活动轨迹,存在社区传播风险,同步升级为中风险地区。

最近【广东疫情风险地区,广东疫情风险地区最新情况】-第1张图片

近来广州有3个中风险地区,均在白云区,具体如下:人和镇穗和东大街12号205 - 208迪鹿酒吧:自2022年4月12日起,根据广东省新冠肺炎防控指挥办疫情防控组相关通知,经广州市新冠肺炎防控指挥办同意,该区域由低风险地区调整为中风险地区。

最近【广东疫情风险地区,广东疫情风险地区最新情况】-第2张图片

政策生效前的出行情况在4月11日零时政策生效前,广州市未发布全市性离穗限制措施,但需注意以下两点:区域风险等级影响:自4月9日起,白云区三元里大道1008号鸿盈汇大厦被调整为中风险地区。

最近【广东疫情风险地区,广东疫情风险地区最新情况】-第3张图片

近来广州白云区的疫情情况是确诊病例和无症状感染病例都是10多例,虽然这个数字相对于上海这个城市来讲是比较小的,但一旦出现确诊病例,并且在10个病例以上就证明这个地区是存在着传播链的,而白云区也是开展了多轮的核酸检测。

当前风险等级情况根据公开信息,自2022年4月22日起,广州市白云区此前划定的3个中风险地区(三元里大道鸿盈汇大厦、人和镇迪鹿酒吧、黄石街道江夏灯饰建材城)已全部调整为低风险地区。截至最新通报,全市范围内无中高风险地区,整体处于低风险状态。

广州疫情防控形势的阶段性成果自2022年4月22日起,广州市白云区三元里大道鸿盈汇大厦、人和镇迪鹿酒吧、黄石街道江夏灯饰建材城等3个区域由中风险调整为低风险地区,全市实现无中高风险地区,广东省全域进入低风险状态。交通逐步恢复:自4月23日10时起,白云区6个地铁站点和182个公交站点恢复运营。

广州现有几个中风险地区?

〖壹〗、截至3月,广州市无高、中风险地区,全市各区均为低风险地区,具体包括越秀区、天河区、荔湾区、海珠区、黄埔区、番禺区、白云区、南沙区、花都区、增城区、从化区。以下是详细说明:风险等级划分标准 高风险地区:需同时满足两个条件,即累计病例超过50例,且14天内有聚集性疫情发生。

〖贰〗、自2022年4月12日起,广州市白云区以下两地由低风险地区调整为中风险地区:白云区人和镇穗和东大街12号205-208迪鹿酒吧该场所因涉及聚集性疫情传播风险,被划定为中风险区域,实施相应管控措施。

〖叁〗、月26日下午,广州市卫健委发布通告,南沙区、荔湾区、白云区的四个区域调整为低风险地区,至此广州全市中风险地区清零。调整依据与背景广州市卫健委根据《新型冠状病毒肺炎防控方案(第九版)》要求,结合疫情形势和风险评估结果,对部分区域的风险等级进行动态调整。

〖肆〗、当前风险等级情况根据公开信息,自2022年4月22日起,广州市白云区此前划定的3个中风险地区(三元里大道鸿盈汇大厦、人和镇迪鹿酒吧、黄石街道江夏灯饰建材城)已全部调整为低风险地区。截至最新通报,全市范围内无中高风险地区,整体处于低风险状态。

〖伍〗、截止2022年10月31日18时,广州共有低风险地区26处,中风险地区77处,高风险地区55处。高风险地区包括但不限于:白云区新市街黄沙岗六巷12号,七巷12号、14—16号;花都区新雅街长鸿工业园A区,华兴中路以南、东升路以北、曙光路以东、华兴东路以西区域等。

广东属于什么风险地区

广东地震带位于我国东南沿海地震活动较为频繁的区域,由于地壳板块的运动和地质构造活动,广东地区存在一定的地震风险。 广东地震带的特点 地震活动较为分散:广东地震带的地震活动并没有集中在特定的一个点,而是相对均匀地分布在广东及其周边地区。

南方人比北方人更容易得痛风是有一定的根据的。一般来说,沿海地区是痛风的高风险地区。很多数据也表示,广东省在易患痛风榜上位居第一,原因主要有以下几点:气候原因 广东省在地理上属于岭南地区。属于热带和亚热带海洋季风气候特征。日照长,温度高,雨雾大,湿度高,全年无霜雪。四季的划分不明显。

森林火灾高风险省份四川、云南、西藏以及华南地区的广东、广西、福建、江西等省份,其森林覆盖率高,在冬春干旱季节森林火险等级持续处于高位,是森林火灾防控的重点区域。

相关推荐

  • 南山有几个疫情地区呢/深圳南山有疫情嘛

    南山有几个疫情地区呢/深圳南山有疫情嘛

    深圳南山街道龙海家园疫情封控区域解封深圳市南山区南山街道龙海家园相关封控区、管控区于2022年3月12日13时起解除相应防控措施。具体说明如下:解封依据:自2月26日以来,近14天封控区、管控区内无新增病例或无症状感染者,且近两日区域内所有人员核酸筛查结果均为阴性,满足解封条件。依据深圳市南山区新型冠状病毒肺炎疫情防控指挥部办公室通告(第6号)公告执行解...

  • 最近【延安疫情地区图表,延安市疫情情况】

    最近【延安疫情地区图表,延安市疫情情况】

    现在延安有没有疫情〖壹〗、低风险地区返回延安需要被隔离,实行“7+7”居家隔离政策,即前七天居家隔离,后七天的第7天进行4次核酸检测。具体说明如下:低风险地区返延人员隔离要求需持有绿码+48小时核酸检测报告,车辆可正常通行,但人员需执行“7+7”居家隔离政策。〖贰〗、疫情背景与居民困难2022年11月25日,延安市宝塔区突发新冠疫情,病例数在短时间内从个...

  • 【疫情各地区交通管制,疫情道路交通管制情况】

    【疫情各地区交通管制,疫情道路交通管制情况】

    信阳新县疫情防控期间实施交通管制的通告为全力做好新冠肺炎疫情防控工作,严防疫情输入,切断传播途径,确保全县人民群众生命安全和身体健康,根据《信阳疫情防控指挥部令》文件要求,结合新县实际,即日起在全县各省际、县际监测点实行交通管制,并按照疫情防控要求对来新返新人员落实管控措施。信阳市新型冠状病毒感染的肺炎疫情防控工作指挥部关于对辖区内部分高速公路收费站实施交...

  • 最近【澳门疫情风险等级地区,2021年6月澳门疫情风险等级】

    最近【澳门疫情风险等级地区,2021年6月澳门疫情风险等级】

    全国中高风险地区最新名单(附实时查询入口)〖壹〗、全国风险等级查询入口国务院微信小程序用户可通过微信搜索“国务院客户端”小程序,进入后点击“疫情风险查询”功能,即可查看全国中高风险地区实时名单。该平台数据由国家卫生健康委员会提供,更新及时且权威。〖贰〗、最新全国风险地区名单可通过本地宝——全国疫情中高风险地区名单查询器实时查询。查询平台:本地宝——全国疫情...

  • 【运城市各地区疫情电话,运城疫情办公室电话】

    【运城市各地区疫情电话,运城疫情办公室电话】

    运城哪里能办健康证运城市疾病预防控制中心:位于山西省运城市盐湖区红旗西街376号,联系电话为0359-2052019。运城市盐湖区疾病预防控中心:地址可能有多个,如山西省运城市红旗西街173号,联系电话为0359-8688351。法律分析:健康证在所在的卫生局卫生监督所办理,具体程序:带身份证和个人免冠一寸彩色照片2张,领取体检表到,收费处缴纳体检费,粘贴...

  • 最近【广东疫情风险地区,广东疫情风险地区最新情况】

    最近【广东疫情风险地区,广东疫情风险地区最新情况】

    2022年4月12日起广州白云区两地调整为中风险地区自2022年4月12日起,广州市白云区以下两地由低风险地区调整为中风险地区:白云区人和镇穗和东大街12号205-208迪鹿酒吧该场所因涉及聚集性疫情传播风险,被划定为中风险区域,实施相应管控措施。白云区黄石街道黄石东路488号江夏灯饰建材城该区域因发现确诊病例活动轨迹,存在社区传播风险,同步升级为中风险地...

  • 关于【有风险地区疫情图,有风险图片】

    关于【有风险地区疫情图,有风险图片】

    怎么在地图上看疫情风险地区〖壹〗、进入“我的”页面打开高德地图APP,在首页底部导航栏中点击【我的】,进入个人中心页面。打开“更多工具”在“我的”页面中,向下滑动找到【更多工具】选项并点击,进入功能集合页面。选取“疫情地图”在“更多工具”页面中,找到【疫情地图】功能并点击,系统将自动加载当前区域的疫情风险分布信息。〖贰〗、进入“我的”页面:打开高德地图AP...

  • 揭阳地区疫情管控措施(揭阳地区疫情管控措施最新)

    揭阳地区疫情管控措施(揭阳地区疫情管控措施最新)

    2022年10月31日揭阳市疾控中心紧急提醒(揭阳疾病控制中心)你好,根据你的问题,只要当地的疾病预防控制中心都是可以查的。一般艾滋病45天左右就可以查。揭阳市三甲,三乙医院。揭阳市各区疾控中心。揭阳市(代管)普宁市中心医院。揭阳市(代管)普宁市疾控中心。揭阳市下辖各县中心医院。揭阳市下辖各县疾控中心。三甲医院费用:若选取三甲医院体检,费用可能升至100元...

  • 重庆地区疫情流言/重庆疫控

    重庆地区疫情流言/重庆疫控

    重庆多家大型超市出现抢货囤货现象,为何会出现这种现象?重庆多家大型超市出现抢货囤货现象,这是因为当地疫情肆虐所导致的。在11月2日新增确诊病例4例之后,重庆这座城市也变得人心惶惶,尽管说防疫部门快速做出了反应,但是人们为了更好的保障自己的生活质量,还是选取囤一些生活必需品。尽管说官方发布了言论,称没有必要抢货囤货,但是人们依然害怕饿着自己。灾难面前囤货现象...

  • 茂名地区最近疫情(茂名的最新疫情)

    茂名地区最近疫情(茂名的最新疫情)

    茂名疫情共有几例茂名最新疫情一共有332例。通过查询相关公开信息显示,截止到2022年11月16日,茂名现有确诊病例332例,累计确诊422例,累计治愈90例。022年11月22日,茂名市新增本土病例为0,新增本土无症状病例为0,现有确诊病例330人,高风险地区2处。0例。通过查询茂名疫情防控显示,截止至2022年11月20日,吉水无新增病例,属于常态化防...

返回顶部