安徽一县城累计新增31例,这起疫情涉及到了哪些省份?
月26日至29日,安徽宿州市泗县累计新增新冠阳性感染者31例,分别位于合肥市、淮北市和宿州市,在对这31例新增进行流调时发现,不少阳性感染者都与江苏南京、徐州、淮安有过密切接触。

当前疫情数据与分布特征确诊病例:7月8日新增本土确诊67例,分布于安徽(25例)、上海(11例)、江苏(7例)、广东(6例)、内蒙古(5例)、甘肃(4例)、北京(3例)、福建(3例)、浙江(1例)、山东(1例)、陕西(1例)。

省区市26日0时至24时新增本土确诊病例50例,涉及内蒙古、贵州、山东、甘肃、北京、宁夏六个省份,其中6例由无症状感染者转为确诊病例,其余为新发现病例。 以下是具体情况:内蒙古新增32例阿拉善盟31例(其中30例为额济纳旗全员核酸筛查或集中隔离医学观察人员中发现,1例为重点人员排查中发现)。

新增确诊病例总体情况:9月17日0—24时,31个省(自治区、直辖市)和新疆生产建设兵团报告新增确诊病例46例。其中境外输入病例15例,本土病例31例,且这31例本土病例均在福建。福建本土病例分布:莆田市:21例。
月22日0—24时,31省区市新增本土确诊1例在安徽,系当日全国新增19例确诊病例中的唯一本土病例,其余18例均为境外输入。 以下为具体情况分析:新增确诊病例整体情况5月22日0—24时,31个省(自治区、直辖市)和新疆生产建设兵团报告新增确诊病例19例。
湖北以外地区新增确诊大幅下降:2月21日,全国新增新冠肺炎确诊病例397例,其中湖北外地区新增确诊病例数为31例,较20日的258例大幅减少227例。这表明湖北以外地区的疫情防控工作取得了一定成效,新增病例的增长势头得到了有效遏制。
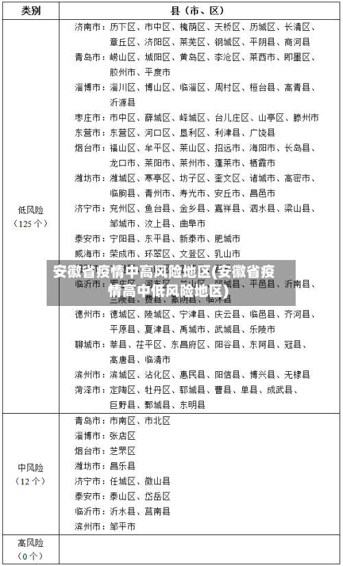
安徽风险地区吗现在
淮南市划定了3个中风险地区,分别为凤台县李冲回族乡民族村、凤台县李冲回族乡李冲村、凤台县刘集镇淝北村。
安徽合肥:高风险地区回合肥需要集中隔离14天、且2次核酸检测均为阴性;中风险地区需要在社区集中管理隔离、2次核酸检测均为阴性;低风险地区回合肥,若是当地有本土确诊病例的,需要持3日内核酸阴性证明,若是无本土确诊病例的,只需要出示健康码绿码。
安徽前往上海是否需要隔离,取决于出发地是否为中高风险地区。
安徽现在属于低风险地区。安徽省(皖)位于中国中东部,东连江苏、浙江,西接湖北、河南,南邻江西,北靠山东,是中华人民共和国一级行政区,省会为合肥市。安徽总面积101万平方公里;安徽现有16个地级市,9个县级市、50个县、45个市辖区。安徽省是中华文明的重要发祥地。清朝初年设置江南省。

太和县疫情风险等级
需要。太和县位于阜阳市,根据国务院客户端疫情风险等级查询可知,在2022年10月1日,该地是常态化防控区域,由于疫情原因,从外地包括上海返回本地需要7天的隔离,各乡镇要进一步提高思想认识,全面压实各方责任,要抓紧抓严抓细各项疫情防控措施落实,扩围加密、提高质效,坚决打赢疫情防控阻击战。
阜阳有疫情的话,那么应该是需要隔离的。但是如果没有疫情,为低风险地区的话,那么是不用隔离的。主要看出发地的风险等级。
安徽阜阳去杭州要隔离吗2022年10月12日最新消息:根据2022年10月12日“浙江发布”公布的最新《省外来浙返浙人员健康管理措施》了解到:安徽阜阳到杭州需要落实隔离管控,阜阳市太和县三塔镇地区落实7天集中隔离医学观察,阜阳市太和县除高风险区以外地区落实7天居家隔离医学观察。
区内边境八县来邕人员:须实行“三天两检”和居家健康监测3天。7天内有本土疫情发生县来邕人员:提前与在邕目的地社区联系,了解来邕管控政策,并根据风险等级按照国家及自治区疫情防控要求接受健康管理服务。疫情防控政策动态变化,来邕人员请务必提前联系目的地所属社区,了解南宁市疫情防控政策。
区外所有地区及区内有本土疫情的地区来邕人员:须持48小时核酸检测阴性证明入邕。疫情防控政策动态变化,来邕人员请务必提前联系目的地所属社区,了解南宁市疫情防控政策,并根据风险等级按照国家及自治区疫情防控要求接受健康管理服务。
上皖事通,各地疫情风险等级“一键查”
进入服务 在皖事通APP首页左上角选取“安徽省”,下滑首页至“主题专区”,点击“疫情防控专区”进入,找到“疫情风险等级查询”服务进入;或直接在首页搜索栏输入“疫情风险等级查询”进入服务。查询各地疫情风险等级 进入服务后,选取地区即可查询全国各地疫情风险等级。
步骤一:进入查询页面打开“皖事通”APP,在“我的服务”页面点击“更多”,进入便民服务分类,选取“失信被执行人查询”;或直接点击右上角搜索按钮,输入“失信被执行人”关键词搜索。
通过“皖事通”APP申领 下载并安装“皖事通”APP:在手机应用商店搜索“皖事通”,下载并安装到手机上。实名注册:打开“皖事通”APP,按照提示进行实名注册,填写相关信息并完成验证。
考生需在报名时通过“皖事通”APP实名申领安徽健康码(安康码)。报名后应持续关注“安康码”状态,并保持通讯畅通。“红码”、“黄码”考生需询问当地疫情防控部门,按要求通过每天健康打卡、持码人申诉、隔离观察无异常、核酸检测等方式,在考试前转为“绿码”。








